草莓视频

中文 / English

制度建设

规章制度

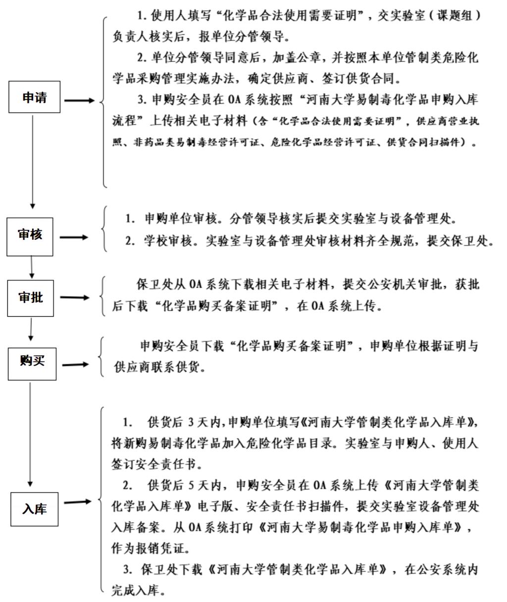
草莓视频 实验室易制毒化学品申购入库流程

来源: 草莓视频    日期:2023-04-09   浏览次数:

使用认真对照易制毒化学品目录,确定品类后,执行本流程;管制类化学品由单位统一采购、专人保管


注:申购安全员是由单位指定的,在公安机关备案过的合法申购人。


【上一篇】:草莓视频 实验室易制爆危险化学品申购入库流程

【下一篇】:实验室教职工出国(境)审批流程

微信订阅号

地址:中国郑州草莓视频 龙子湖校区、开封草莓视频 金明校区

邮编:475004 电话:0371-22687375 E-mail:[email protected]
研招办电话:0371-22687369

草莓视频-草莓视频官网-草莓视频app下载  版权所有@ALL Rights Reserved   技术支持: 蓝创科技